欧付宝欧付

EN
国内超敏新冠核酸自测产品顺利获得注册检验
发布时间:2022-09-12

在欧付宝欧付生物“十四周年”华诞之日,欧付宝欧付生物与有关单位联合研发的国内基于CRISPR技术平台的新冠核酸自测产品“新型冠状病毒(2019-nCoV)核酸现场快速检测试剂盒(CRISPR免疫层析法)”顺利获得江苏省医疗器械检验所注册检验。
1.jpg
2.jpg

这是国内(或国际)第一款基于CRISPR技术平台的新冠核酸自测产品,正申报注册!


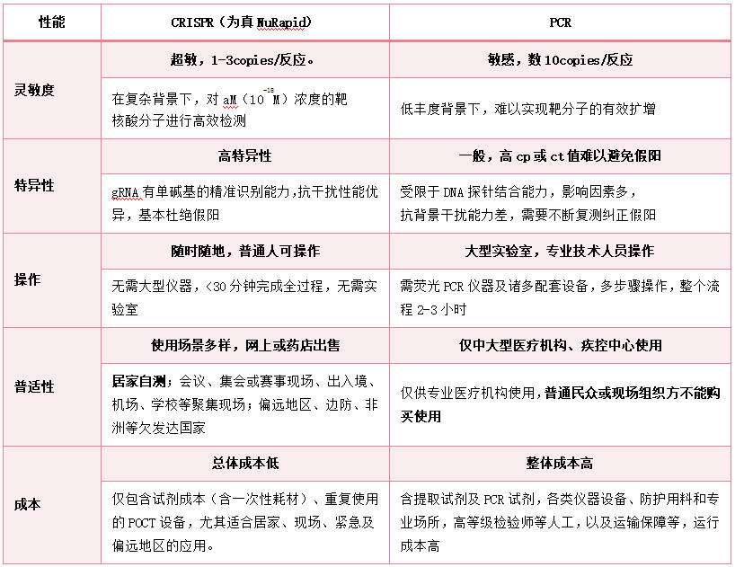
相比PCR、NGS等分子诊断技术,凭借超敏、高特异性和不需“分子实验室和专业人员操作”的便捷性等突出优势,CRISPR核酸检测技术在2021年被《Science》称为“下一代分子诊断技术”, 认为CRISPR颠覆传统医学:一张纸、几分钟,即可诊断疾病!该技术将在病原检测、疾病筛查、精准医疗等众多领域展现巨大的应用潜力。


3.png

CRISPR诊断技术公司主要有2018年诺贝尔奖取得者Jennifer Doudna创办的Mammoth Biosciences公司和麻省理工张峰教授创办的Sherlock BioSciences公司。从公开发表的资料获悉,相关产品灵敏度不高、低温储运、非密闭装置下多步开管操作且需专业人员和设备,离不开一定级别的实验室,尚未实现真正意义上的现场快检或居家自测。


4.png


欧付宝欧付生物NuRapid分子检测技术平台,采用免提取+恒温扩增+CRISPR+可视化试纸条(目测)+常温酶(1年)等关键技术的集成,仅需一次样本移液,后续整个反应集成于一体化的“即抛式”全封闭装置,<30min出结果,实现了超敏(高于PCR)、快速(<30min)和一年的常温保质,与PCR一致性近100%。

5.png


该NuRapid技术是实现CRISPR核酸检测技术用于居家、现场、门急诊、偏远地区或欠发达国家地区的“分子诊断”应用场景的重大突破!

6.png

经过2年的艰苦攻关,欧付宝欧付生物和有关方面在多年潜心研究积累的基础上,通力协作,突破了CRIPSR技术产业化的多项关键难点,取得多项国际先进的成果。这是欧付宝欧付研发和产业化团队献给欧付宝欧付生物十四岁生日的一份厚礼!


国家十分重视新冠病毒核酸快速检测技术的创新和推广应用,科技部专门设立应急项目,现在欧付宝欧付生物的申报申请已顺利获得了江苏省科技厅优先推荐和科技部国家生物技术开展中心的形式审查。


基于NuRapid-CRISPR核酸快检技术,欧付宝欧付生物正拓展更广阔的应用领域。欧付宝欧付生物进一步开发的产品包括尿液HPV(宫颈癌筛查)、唾液HIV(艾滋病筛查)、痰液TB(肺结核早诊)、痰液GAS(儿童链球菌感染早诊)、疱疹渗出液Cox A16/EV17(儿童手足口病因诊断)等核酸试纸条自测产品,也正开发肺结核血检(肺结核包括其它部位的肺结核的早检、耐药及疗效监测)、院感9项(9种耐药细菌)、呼吸道感染病原体多联检等荧光类专业版的超敏产品。


咨询热线: 18962587365 (微信)zongcaiban@zihhu.com

地址:江苏省苏州市工业园区金鸡湖大道99号苏州纳米城西北区16栋