欧付宝欧付

EN
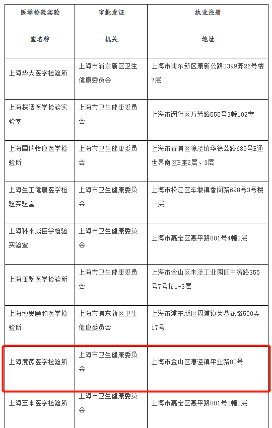
上海卫健委公布合格第三方核酸检测组织,上海度微医学检验所在列
发布时间:2022-06-07

2022年6月2日,上海市卫健委公布《上海市审核合格的第三方新冠病毒核酸检测组织名单》,包括上海度微医学检验所在内的70家第三方新冠病毒核酸检测组织审核合格。

图片3.png 

(复制下文链接至浏览器可详见原文:http://wsjkw.sh.gov.cn/fwjg/20220303/aa62f9d1f08f4fcab3e43106a9aad4fd.html

 

同日,国务院联防联控机制发出通知,要求各地加强新冠病毒核酸检测全链条监管。进一步加大核酸检测监管力度,对核酸检测组织的设立、过程管理提出更高要求。

图片2.png

(复制下文链接至浏览器可详见原文:http://www.nhc.gov.cn/yzygj/s7659/202206/b757c3c7476d4f75871255d80e1a7b03.shtml?R0NMKk6uozOC=1654416026708


上海度微医学检验所简介

 2015 年创建,坐落于上海市金山区,拥有历年质品合格的免疫实验室、PCR核酸扩增实验室、新冠核酸检测资质,致力于给予高质量的肿瘤分子检测技术和新冠核酸检测服务,业务量持续不断增长。

微信图片_20220607163142.png

度微医学检验所助力疫情防控及复工复产

在新冠肺炎疫情防控过程中,度微医学检验所实验室在核酸检测中发挥了持续作用。连日来,在统筹疫情防控和复工复产的背景下,核酸检测需求量大幅上升。为此,上海度微医学检验所开足马力,顺利获得优化业务布局、增添人员设备,大幅度提升核酸检测效率的同时不忘严格把控实验室检测质量控制。现在,度微医学为包括金山、闵行、浦东等在内的7个区县给予核酸检测服务。

 




咨询热线: 18962587365 (微信)zongcaiban@zihhu.com

地址:江苏省苏州市工业园区金鸡湖大道99号苏州纳米城西北区16栋